Skip to content
Gladia Help Center home
Gladia Help Center home

Handle audio with multi language speaker

Gladia supports multi-language (code-switching) transcription in both real-time (live) and asynchronous (pre-recorded) scenarios. Here’s how to configure it properly depending on your use case, and what differences to expect.

Language Detection Options

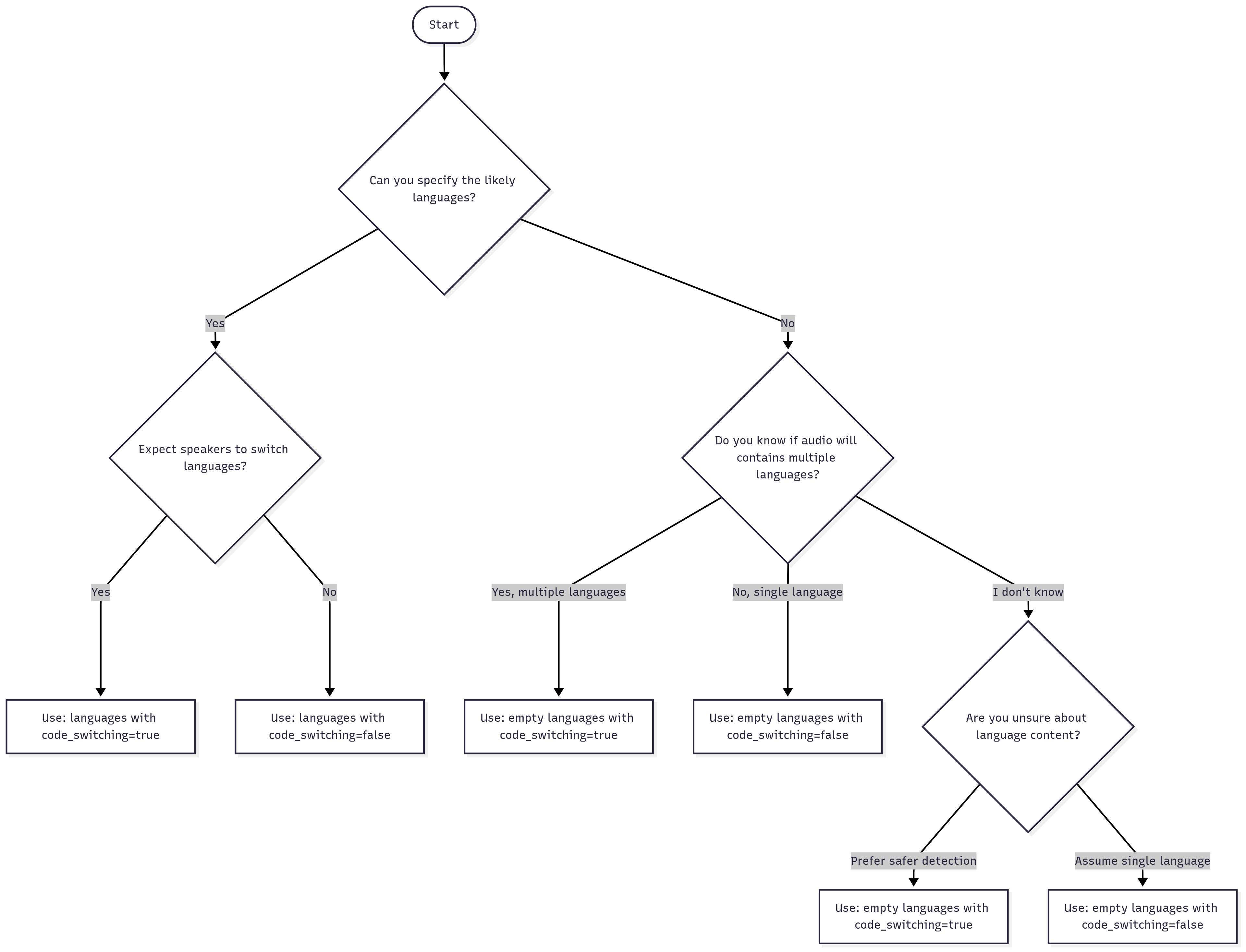
You can configure transcription languages with the language_config parameter:

{ "language_config": { "languages": ["en", "fr", "de"], "code_switching": true } }

Languages β†’ either leave empty (all supported languages) or provide a specific set. Here is the list of supported languages.

If you already know which languages will be spoken, always provide them. This drastically improves accuracy and reduces false detections.

Code-switching β†’ true (switch dynamically between languages) or false (stick to one language). It is set at false by default.

If a single WebSocket session or file contains multiple languages, set the parameter code_switching=true.

Find the right configuration

Language options tree _ Mermaid Chart-2025-09-05-154946.png